А зачем столько сложностей да еще и по такой кусачей цене, когда есть готовые CRM с интегрированными редакторами бизнес-процессов? К тому же, это еще надо постараться не накосячить в такой системе.
Как добиться, чтобы сотрудники, связанные с продажами, работали без косяков?
Сухов Алекс
Когда в компании работает всего 2 человека, управленческих проблем не так уж много ![]()
Но когда сотрудников становится 10, 20, 50 или 100, кое-что начинает меняться.
Постепенно все процессы начинают идти с некоторым скрипом. Те вопросы, которые раньше решались мгновенно, затягиваются на часы или даже дни. Чтобы они всё-таки решились, их уже приходится «подталкивать».
В итоге получается какая-то нерадостная картина.
Если сотрудник отдела закупок лично не отнесёт счет в бухгалтерию и не будет напоминать о нём каждый час — оплата может и не пройти. Если менеджер по продажам не пойдёт в отдел логистики и не будет тормошить логистов, есть риск, что срочный заказ клиенту так и не будет отправлен вовремя.
Тот же бухгалтер, в свою очередь, может неделями пытаться получить документы по сделке от менеджера по продажам. И т.д.
Начинают происходить сбои, которые часто называют ёмким словечком «косяк». И такое впечатление, что «косячат» понемногу все
Хотя вроде как и профессиональные ребята, и работать умеют …
Самое неприятное, что от этого начинают страдать клиенты (и часть из них уходить).
Почему же так происходит?
Тут две основных причины:
1) Так уж получается, что в большинстве бизнес-процессов (и тем более в бизнес-процессах, связанных с работой с клиентами), как правило, участвуют сотрудники разных подразделений. И для каждого из них в любой момент времени собственные задачи оказываются более приоритетными, чем те, результаты которых нужны в большей степени сотрудникам других отделов. Поэтому такие задачи отодвигаются на второй план.
2) Даже если человек реально стремится выполнить все возникающие задачи, далеко не всегда понятно, что можно считать «хорошо выполненной задачей». Потому что частенько они сформулированы довольно расплывчато.
«Это обязательно нужно сделать после обеда» — это к 16.00 или к 17.00? А может к 19.30?
«Нужно сегодня доставить этот заказ клиенту» — подразумевает только передачу товара? Или нам ещё нужно получить ТТН или подписанный акт приёмки-передачи? Ну и т.д.
Тут обычно руководителю компании приходит в голову светлая мысль: «Надо прописать бизнес-процессы!»
Только вот как это сделать? Обратиться за помощью к консультантам?
Увы, эти ребята заинтересованы лишь в том, чтобы затянуть процесс как можно на больший срок (ещё бы, ведь так они могут больше заработать!). Вот, например, что пишет на своём сайте один из них:

Неплохой фронт работы пытается создать себе этот парень – один-два года! Намекая при этом, что без него вообще ничего не получится
(у остальных его коллег по цеху вы можете найти примерно такие же утверждения).
Самое смешное, за эти пару лет в нормальной развивающейся компании большинство процессов поменяется. А значит их опять нужно прописывать и консультант снова в деле! Круто, да?
Ситуация становится ещё более пугающая, когда компания пытается выбрать какое-то программное обеспечение, помогающее прописывать процессы.
Вот как, например, выглядит простейший процесс, прописанный в программе BPwin (здесь используется стандарт IDEF 0, который считается классическим вариантом для прописания бизнес-процессов):

Не знаем как вас, нас пугают картинки с таким обилием стрелочек ![]()
При этом стоимость внедрения таких решений начинается (в лучшем случае) от $ 50 000. В реальности это может стоить и $ 100 000 и $ 200 000 – всё зависит от платежеспособности клиента, наглости консультантов, количества человек в компании.
Но что компания-заказчик получает в итоге?
Как бы тут помягче ответить …
Есть такой анекдот. Мужик пошёл гулять в лес и заблудился. Ходит, кричит «Помогите! Помогите!». В какой-то момент из леса выходит медведь и спрашивает «Чего кричишь?». Мужик отвечает «Ну… вдруг кто-нибудь услышит…». Медведь: «Ну, я услышал. И дальше что?»
Такая же история и с бизнес-процессами. Ну, прописали. И дальше что?
Проблема ещё в том, что ни в BPwin, ни в ARIS, ни в других продуктах вообще нет инструмента для ежедневного контроля текущих процессов!
В какой-то момент приходит понимание, что все существующие программные решения – не больше, чем дорогие «рисовалки».
В итоге в компаниях создаются талмуды с прописанными бизнес-процессами, покупается дорогой софт. А процессы как шли со сбоями, так и идут. Обидно, правда?
Ладно, у нас есть и хорошие новости ![]()
Во-первых, при желании ключевые процессы можно прописать за несколько дней. Все остальные – за месяц, максимум два в рабочем порядке и по мере необходимости без каких-то специальных танцев с бубном. И консультанты для этого не нужны.
Тут важно понять вот какой момент. Прописание процессов не требует каких-то сакральных знаний. Это обыденный и рутинный инструмент. Пользоваться им должен уметь каждый сотрудник.
Поэтому чем проще оформлены процессы, тем лучше. В этом и секрет быстрого их прописания.
Что вам нужно знать про каждый этап любого процесса?
- Что должно быть сделано
- Каков фактический результат этого действия
- В какие сроки
- Кто ответственен за выполнение
Никаких сложных методик и систем записи не нужно. Любой человек сможет это оформить, например, вот в такую схему:

Не сложно, правда?
Теперь вернёмся к вопросам о том, в каком же программном продукте это всё удобнее делать и, самое главное, как отслеживать ежедневное выполнение этих процессов?
Перед нами (мы – это Группа компаний «Интеллект Инвест») в своё время тоже стоял такой вопрос.
Мы изучили все доступные на рынке программные решения и пришли к выводу, что ни одно из них не позволяет в реальности облегчить задачу снижения количества косяков в бизнес-процессах. Не говоря уже о сложности использования и стоимости этого ПО.
Но так как для наших собственных бизнесов вопрос управления процессами был крайне важен, нам пришлось создавать свой собственный продукт – Total Control.
И вот теперь, когда он уже опробован на практике и мы можем с уверенностью сказать, что он реально облегчает управление бизнесом, мы решили анонсировать его в Клубе Продажников.
Каковы же ключевые достоинства использования Total Control в управлении компанией?
1. Этот продукт удобен в первую очередь предпринимателям, а не программистам и айтишникам. К слову сказать, вам вообще не понадобятся программисты для его внедрения в работу компании.
Проблема большинства софтверных продуктов для бизнеса в том, что их создают команды программистов, исходя из своих представлений о том, «как всё должно работать». Нужно ли говорить, что реальности программиста и предпринимателя сильно отличаются?
Так вот, Total Control – это продукт, созданный предпринимателями для предпринимателей.
2. Как следствие, продукт получился максимально простым. В нём нет никакого лишнего функционала.
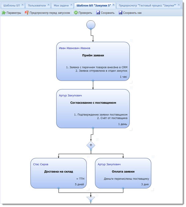
3. Управление процессами максимально наглядно.
Вот так может выглядеть схема процесса:

Если вы решаете запустить этот процесс, одним кликом он переводится в календарный вид и вы можете видеть, как этапы процесса распределены по дням или часам:

.
Когда вы смотрите на картину всех текущих процессов, в течение нескольких секунд можно понять, где сейчас происходит сбой и кто за него ответственен:

(такая возможность напрочь отсутствует в других существующих на рынке продуктах, посвящённых бизнес-процессам)
4. Наглядные схемы ключевых процессов крайне удобны для введения в курс дела новых сотрудников компании.
Не нужно по сто раз объяснять какие-то детали, не нужно заставлять читать какие-то абстрактные должностные инструкции. Сотруднику достаточно посмотреть визуализацию процессов, в которых он участвует. Всё понятно и наглядно.
К тому же программа сама ему будет напоминать в нужный момент про начавшийся этап процесса, в котором он является ответственным.
5. И ещё один весьма важный момент — очень легко привязать мотивацию сотрудников к чёткому выполнению своих задач в рамках бизнес-процесса.
Соответственно ни один сбой не остаётся незамеченным программой. Вы можете к каждому из этапов процесса назначить «стоимость сбоя». На основе статистики, собираемой в программе, вы можете легко определять «чемпионов по косякам». Можете премировать тех, кто работает вообще без сбоев. И т.д.
Какова цена вопроса?
У нас есть несколько тарифных планов.
Первый вариант – пожизненная лицензия на 50 рабочих мест. Её стоимость $ 4 900 (если сотрудников больше, вы просто докупаете нужное количество сотрудников). Заплатив один раз, вы получаете вечную лицензию на пользование продуктом.
Если же в вашей компании сотрудников не так уж много, вам подойдёт вариант годовой лицензии — $ 100 за одно рабочее место в год.
Одна важная деталь. Мы хотим, чтобы эту систему приобретали только те, кому она реально нужна. Поэтому у нас действует 100% гарантия возврата денег – если в течение 30 дней после покупки системы вы решите, что наша программа вам по каким-либо причинам не подходит, мы полностью вернём вам оплаченные за неё деньги. Без каких- либо вопросов или претензий с нашей стороны.
Если наш продукт показался вам интересным и вы хотели бы обсудить детали, оставьте заявку на консультацию с нашим специалистом на нашем сайте total-c.ru. Мы обязательно с вами свяжемся.
Ссылка на форму для заявки: http://total-c.ru/zayavka-na-konsultatsiyu/
Похожие материалы:
| Поделиться: |
|
- Категория:
- Авторы:
- Сложность материала:
- Теги:
- Войдите или зарегистрируйтесь, чтобы получить возможность отправлять комментарии
Алина, добрый день!
Я директор по развитию проекта Total Control.
Скажите, про какие CRM идёт речь?
В чём Вы видите сложность работы в нашей системе?
Я не намерена здесь пиарить бренд CRM-системы, мне никто не платил за это :-) Скажу так - это очень популярная сегодня CRM. А насчет сложности - ну я могу сейчас долго и нудно комментировать неудобство ваших диаграмм а-ля Гант. Жаль, что нет тестового доступа к вашему приложению, могла бы дать развернутый ответ. К тому же, на сайте у вас скуповатое описание продукта, как и сам сайт.
"...ни в других продуктах вообще нет инструмента для ежедневного контроля текущих процессов!" - да ладно! Уже везде есть и диаграммы Ганта, и планировщики, с кучей рассылок, напоминаний, маячков, связей в задачах.
"...ни в других продуктах вообще нет инструмента для ежедневного контроля текущих процессов!" - да ладно! Уже везде есть и диаграммы Ганта, и планировщики, с кучей рассылок, напоминаний, маячков, связей в задачах.
Диаграмма Гантта является лишь форматом визуального отображения данных.
На рынке есть много IT-продуктов для постановки задач. Но в них Вы можете прописать просто последовательность задач.
А если в Вашем бизнес-процессе в какой-то момент нужно принять решение, по какому пути должен дальше двинуться бизнес-процесс (т.е. какие именно задачи надо выполнять дальше, к примеру, с учётом текущей ситуации - нет товаров на складе и пр.)?
Или другой случай - в рамках БП необходимо выполнять несколько задач до тех пор, пока не будет достигнут определённый результат. И только тогда можно будет продолжить выполнение бизнес-процесса.
Ну и другой важный момент. Существует масса решений, которые сделаны для управления бизнес-процессами. Мы пока не нашли ни одного, который можно было бы использовать в реальной работе компании без допиливания этих продуктов под свои нужды с привлечением программистов и консультантов по внедрению.
Наш продукт получился простой и гибкий. Не нужны ни программисты, ни консультанты.
Жаль, что нет тестового доступа к вашему приложению, могла бы дать развернутый ответ.
Мы будем рады провести для Вас презентацию нашего продукта, если это Вам будет интересно.
Вот мне почему-то претит реклама в стиле все... а я Д'Артаньян(
Но по сабжу, внедрение системы учета или той же CRMки - не панацея в том, что эти же бизнес процессы исполняются.
Добрый день!
Согласен, не панацея. Ведь это только инструмент. Мы не продаём волшебные пилюли.
Большой плюс нашего продукта в том, что здесь легко привязать выполнение задач сотрудниками в рамках бизнес-процессов к материальной мотивации.
Правильно понимаю. Система работает когда каждый ответственный прощелкивает каждое свое действие? Запросил счет клик, получил счет клик, оплатил счет клик? Возможно ли прикрутить к 1с для проставления автоматом. Например заказ покупателя в структуре появилась банковская выписка, значит красным горит запуск в производство и тд.
Правильно понимаю. Система работает когда каждый ответственный прощелкивает каждое свое действие? Запросил счет клик, получил счет клик, оплатил счет клик?
С очень большой долей условности, т.к. мы не видели ещё ни одного случая, когда реально требовалось разбивать весь процесс на такие мелкие действия. Пример: менеджер по продажам получает заказ от клиента, вбивает информацию о заказе в CRM компании и отсылает запрос менеджеру по закупкам - одна задача (или другими словами, первый этап бизнес-процесса). Дальше менеджер по закупкам должен связаться с поставщиком, уточнить наличие товара у поставщика и договориться о поставках товара, который будет использован для выполнения заявки клиента - вторая задача в рамках этого бизнес-процесса.
Как это работает в нашей системе?
Менеджер по продажам выполнил свою задачу, кликнул в системе о выполнении своей задачи. Менеджер по закупкам уже знает, что пошло время на выполнение его задачи в рамках этого процесса. Закупщик выполнил задачу, кликнул - процесс перешёл к следующему сотруднику.
Если пытаться контролировать очень мелкие действия, то это будет отвлекать сотрудников. Пример - обработка заявки в туристическом агентстве. Если клиентский менеджер будет каждый раз докладывать в системе о том, что он заявку принял - клик, добавил информацию о клиенте в CRM - клик, выслал предложение клиенту - клик, перезвонил и уточнил, дошло ли письмо - клик, то в этом случае это всё проще делать с помощью CRM. В этом случае просрочка какой-либо из задач не приведёт к фатальным последствиям. Ну отвалится 1 клиент, 2 клиента. Попросят менеджера быть внимательнее.
Но во многих компаниях есть процессы, которые также разбиты на маленькие по времени и действиям задачи, но сами процессы имеют повышенную ценность, т.к. результат процесса имеет высокую ценность. Возрастает цена ошибки.
Реальный пример - большая оптовая компания поставляет строительные материалы крупным оптом. Согласование возможности компании выполнить в данный момент заказ клиента достаточно забюрократизировано и состоит, по большей части, из очень мелких задач сотрудников самых разных отделов. Один сотрудник заполнил заявку, указал цены - отправил своему руководителю на утверждение. Тот посмотрел, отправил заявку на доработку или отправил её в отдел снабжения. Там заявку приняли. Что-то есть в наличии, чего-то нет - сделали запрос своему поставщику. И т.д. Некоторые действия могут занимать 15-30 минут, но проконтролировать своевременность их выполнения крайне критично для результата всего БП. В данном случае, потому что клиент не будет долго ждать. Клиент уйдёт, компания может испортить себе репутацию на рынке, а главное - потеряет прибыль.
CRM и система управления бизнес-процессами - это разные инструменты. Надо смотреть на контекст, в одних компаниях достаточно простой CRM, в других компаниях нужен контроль выполнения всех этапов бизнес-процессов.
Возможно ли прикрутить к 1с для проставления автоматом. Например заказ покупателя в структуре появилась банковская выписка, значит красным горит запуск в производство и тд.
Возможно, но нужно смотреть на конкретную ситуацию. Открытого кода у программы сейчас нет. Если нужна интеграция с другим ПО клиента, мы можем такую интеграцию выполнить.
Увы, ничто не панацея :-(
Чтобы сотрудники, связанные с продажами, работали без косяков, надо стимулировать их материальную заинтересованность в результате процесса продаж. Это касается сотрудников всех подразделений, которые и без CRM прекрасно знают свои задачи. Определить источник косяка не составляет труда без всяких CRM-систем. Софтверные продукты такого рода для малых и средних компаний являются ничем иным, как игрушкой для любителей администрировать, что само по себе убийственно для процесса эффективных продаж.
Какое интересное мнение! А вы продажи как учитываете и ведете? На листочках блокнотика? в Excel?
Почему же, у нас тоже своя CRM-система. Только она настроена именно на учет результатов процесса, а не на контроль и регулирование деятельности подразделений (администрирование).
Почему же, у нас тоже своя CRM-система. Только она настроена именно на учет результатов процесса, а не на контроль и регулирование деятельности подразделений (администрирование).
Ок. А если в результате процесса клиент не получит вовремя свой заказ? В Вашей CRM Вы увидите результат - клиент вовремя не получил заказ. Разве это сильно что-то изменит, если клиент уже не получил вовремя свой заказ? А с нашей системой Вы бы увидели, что в клиентском процессе идёт сбой на одном из этапов, надо вмешаться, чтобы процесс закончился вовремя и клиент вовремя получил свой заказ.
Чтобы сотрудники, связанные с продажами, работали без косяков, надо стимулировать их материальную заинтересованность в результате процесса продаж. Это касается сотрудников всех подразделений (продолжение фразы)...
Эдуард, а как Вы будете стимулировать материальную заинтересованность менеджера по закупкам, также связанного с продажами? Дошёл заказ - получи 5000 руб? Или другой пример - юрист, который должен подтвердить корректность договора с клиентом.
В нашем продукте можно прописать материальную ответственность сотрудника за его косяки. В системе есть статистика, по ней можно выбирать сотрудников, которые работали этот месяц без косяков, поэтому заслуживают премию. Правила игры для всех сотрудников становятся прозрачны.
Это касается сотрудников всех подразделений, которые и без CRM прекрасно знают свои задачи.
Они знают свои задачи, верно. Но тот же бухгалтер - у него есть свои каждодневные обязанности. Он может и не знать, что сейчас его компания хочет сделать заказ поставщику. К нему приходит закупщик с просьбой срочно оплатить счёт, а он занят составлением отчётности. Конечно оплата счёта - тоже его задача. Но его это вряд ли убедит срочно переключиться с отчётности на оплату счёта, который ему принёс закупщик.
Другая частая проблема - сотрудник забыл, что ему нужно до определённого времени выполнить определённую задачу. Или он даже и не знает, что ему нужно выполнить эту задачу строго к определённому времени.
Все эти моменты приводят к тому, что тот же бизнес-процесс продажи будет сильно тормозиться. В итоге, Вы не сможете выполнить свои обязательства по срокам перед клиентом. Либо будете постоянно вручную разруливать такие ситуации.
Видимо, у Вас супер ответственные сотрудники. Но и это не отменяет полезность использования системы контроля. От Вас ушёл один сотрудник, пришёл новый. Пока он снова дорастёт по уровню сознания до своего ушедшего коллеги, пройдёт время. Пока он будет входить в курс дела, он может наделать много ошибок. С этой системой нового сотрудника будет проще и быстрее ввести в курс дела - что он должен делать, когда, что будет в результате его действий. Плюс он будет видеть всю картину бизнес-процесса, в котором он участвует - кто что делает до него и после него. И, конечно, он увидит, что должно быть в результате этого бизнес-процесса. Поэтому он быстро поймёт, что если он накосячит на своём этапе бизнес-процесса, то может пострадать результат всего процесса - клиент не получит вовремя свой заказ, заказ от поставщика вовремя не придёт на склад и т.д.
Определить источник косяка не составляет труда без всяких CRM-систем.
Да можно. Но ни один руководитель не сможет сказать со 100% уверенностью, что в данный момент ни в одном из процессов компании - закупки, продажи, приём нового сотрудника на работу и т.д., не происходит сбой или просто отклонение от графика. А в этой системе Вы всегда держите руку на пульсе. Если в каком-либо процессе происходит сбой, программа Вас об этом уведомит. Вы также увидите это на диаграмме Гантта.
И опять же, Вы нашли, кто скосячил в этот раз. Но достаточно тяжело вспомнить кто какие косяки делал месяц назад, год назад. В программе есть статистика, по ней можно принять решения как по сотрудникам, так и по прописанным бизнес-процессам - возможно нужно что-то изменить.
Софтверные продукты такого рода для малых и средних компаний являются ничем иным, как игрушкой для любителей администрировать, что само по себе убийственно для процесса эффективных продаж.
Это Ваше авторитетное мнение. У Вас очень большой опыт в продажах. Многое зависит от личности руководителя. Если при ручном управлении Ваша компания показывает высокие результаты, то Вам не нужна наша программа. В бизнесе правильно то, что работает.
Я лишь позволил себе выразить мое скромное мнение. Мне понятна коммерческая подоплека данной дискуссии, и я уверен, что Вы найдете своих покупателей. Прежде всего среди тех руководителей, которым требуются софт-костыли для контроля за процессами в компании. Но, как Вы сами справедливо сказали, - это не панацея. Если в конце месяца сотрудник любого подразделения материально не ощущает результат своей бескосячной работы (и наоборот), то никакие ухищрения CRM-системы его не перевоспитают.
Спасибо за диалог.))
И Вам спасибо за Ваше мнение.
Очень сложно заставить сотрудников пользоваться каким-либо продуктом, это должно исходить не от сотрудников, а от руководства. Это раз. Второе, сотрудники действительно должны быть мотивированы работать не создавая узких мест в своей деятельности. И третье, контроль выполнения поставленных вами задач, а какие инструменты для этого используются это уже по сути не важно, пусть хоть на пергаменте пишут.





